Service hotline:00852-25237911      Chinese  |  EnglishWelcome to Boao Electronic Technology (Hong Kong) LTD.
Products

Home - Products - Smart Appliances ceiling fans and other fans
ceiling fans and other fans
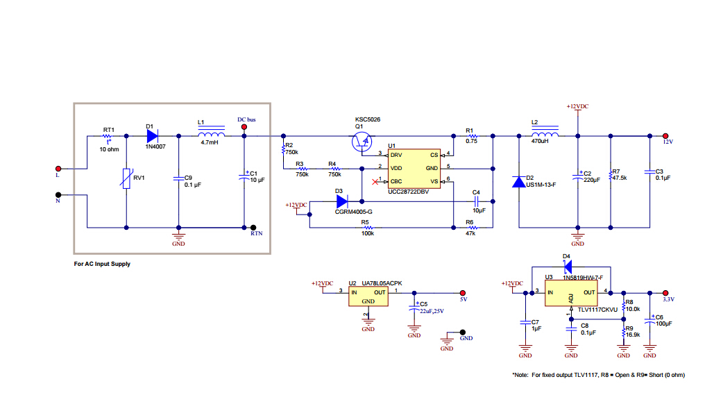
This reference design is a suitable home appliances multi-output (12V, 3.3V / 5V) of 2.4W bias supply, low-cost quasi-resonant PWM controller. This design supports a wide range of 90VDC to 425VDC or wide DC input range of 85VAC to 300VAC AC input is converted to 12V and 3.3V / 5V standard power rails. TIDA-00434 used in discontinuous mode switch having a trough running buck power stage, thereby reducing switching losses. When the system is in idle mode, this design provides high efficiency (> 70%) and low standby power consumption (<100mW). This design will be a low-cost external 800V BJT as a switch, providing higher operating voltage margin. PWM controller with integrated safety features to turn off the external switch in case of loss of feedback, to help prevent a high output voltage. Reconfigure the design to have a different input voltages and standby power consumption level will be easier, simply change the resistance value. Overall, this design provides a simple and stable bias power and low standby power consumption.
Previous:No information
Next:Sweeping Cleaner Robot

Home  |  About us  |  Products  |  News  |  Service  |  Contact us

Copyright 2025-2026 Boao Electronic Technology (Hong Kong) LTD. All Rights Reserved.
Add:Unit 9, 6th Floor, Block B, Fengsheng Industrial Center, 34-36 Au Pui Wan Street, Fo Tan, New Territories, Hong Kong
Tel:+85251302469 Email:cherish.chen@boaosolution.com